Guide (Air Conditioner)
From Stationeers Wiki
More actions
Basic Setup
Place the Kit (Atmospherics) and run some pipes to the place you want to vent the heat. Place a few Pipe Radiators on the pipe, you can use any gas to fill it, but CO2 is the best thermal conductor, meaning it transfers heat faster and more efficiently.
Make a return loop on the coolant system back to the coolant waste port for slightly better efficiency.
It will try to draw or expel heat to the coolant mix to make the input match the desired output. A higher difference in the control panel temperature and input temperature makes the system use more power and also works faster. See the diagram for an example
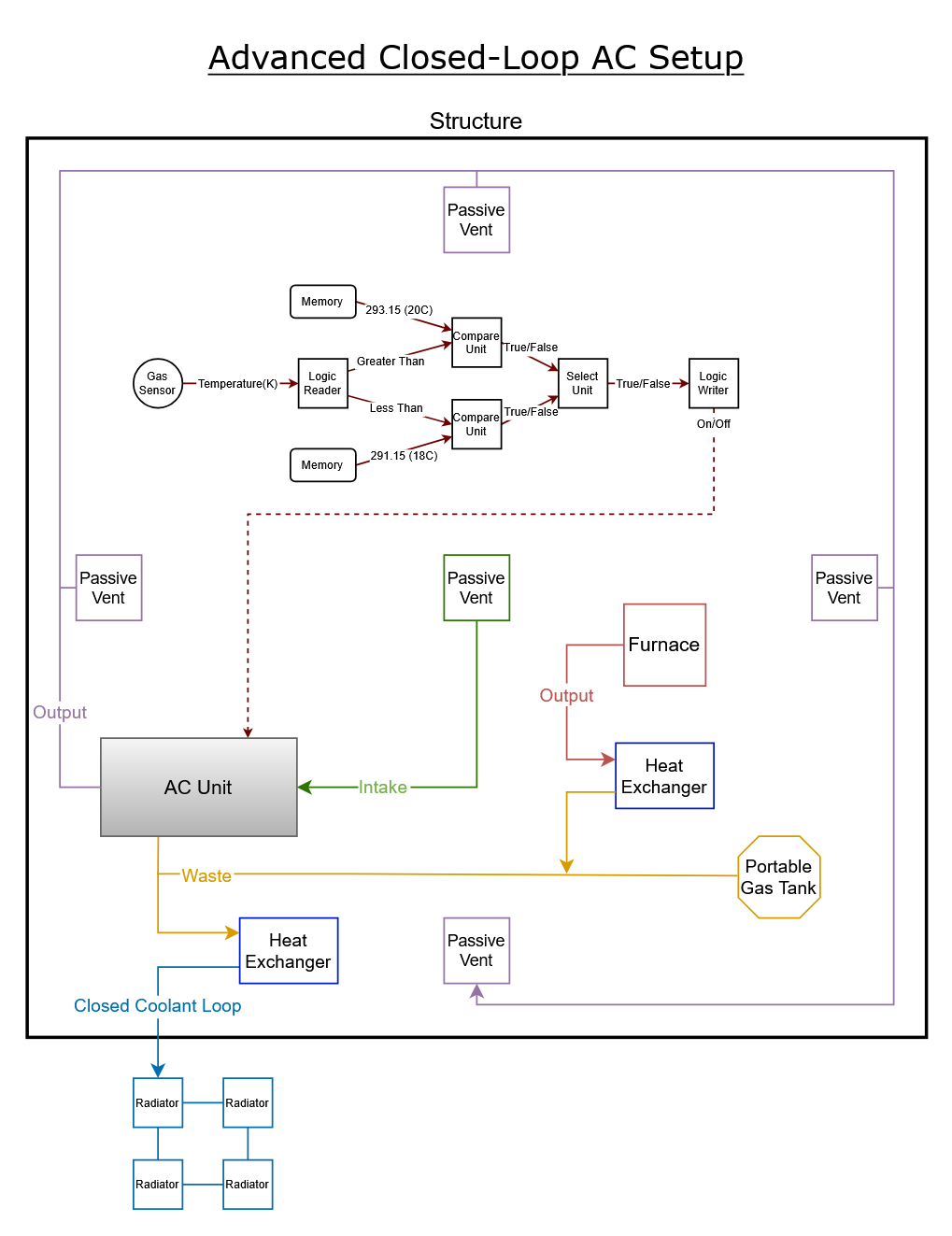
Advanced Setup
- Intake
- The intake passive vent is located in the middle of the room to maximize its ability to draw gas evenly within the room.
- Output
- The output from the air conditioning system has been positioned around the perimeter of the room to maximize its ability to heat/cool the room evenly.
- Waste
- The waste network is connected to two heat exchangers: one for cooling the waste gas, and one for heating. The furnace output gases are being used as a source of heat for the system. The external pipe network with connected radiators are used to cool the system. The portable gas tank is being used as a buffer tank for the system.
- Power Automation
- The series of logic readers/writers is being used to automate turning the air conditioner unit on or off when the ambient temperature in the room reaches a set maximum or minimum temperature threshold.
