Toggle menu
Toggle preferences menu
Toggle personal menu
Not logged in
Your IP address will be publicly visible if you make any edits.

Uploads by SemlerPDX

This special page shows all uploaded files.

File list
Date Name Thumbnail Size Description Versions
19:19, 6 October 2025 SemlerPDX Logo.png (file) 389 KB   1
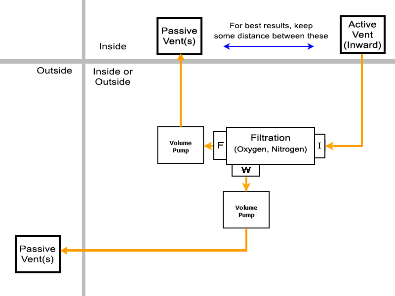
06:42, 21 September 2025 Filter system BASIC.png (file) 28 KB Removed one-way valve 3