Toggle menu
Toggle preferences menu
Toggle personal menu
Not logged in
Your IP address will be publicly visible if you make any edits.

Air Conditioner

From Stationeers Wiki


Air Conditioner
Operation
Power Usage 10W + 345W when active
Prefab Hash -2087593337
Prefab Name StructureAirConditioner
Construction
Placed with Kit (Atmospherics)
Placed on Small Grid
Requires Frame Yes
Stage 1
Next Stage Construction
Constructed with item 2 x Kit (Pipe)
Deconstruction
Deconstructed with Hand Drill
Item received Kit (Atmospherics)
Stage 2
Next Stage Construction
Constructed with tool Screwdriver
Constructed with item 2 x Cable Coil
Deconstruction
Deconstructed with Wrench
Stage 3
Deconstruction
Deconstructed with Hand Drill

Description

Used to lower or raise the temperature of Gas in a pipe network. It has a range of -270 through 999 Celsius for the temperature output. Guide (Air Conditioning) provides additional information regarding the function, construction, and operation of an Air Conditioner.

Usage

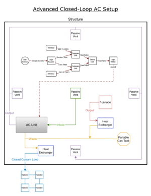
Once you have placed the Air Conditioner Unit in your desired location, there are 3 separate connections that will need to be made:

  1. Input - The starting gas that is desired to be cooled or heated
  2. Output - The exhausted gas after energy has been transferred to or from the Coolant in the waste pipe network
  3. Waste - Connection where energy is transferred to the Coolant in the pipe network

Cooling

The Air Conditioner will take the excess heat from the input gas and transfer it to the Coolant stored in the waste pipe network. Attached to the waste pipe network should be either Pipe Radiators or Medium Radiators to either convect heat in a pressurized environment or radiate heat in a vacuum environment. Make the pipe network loop on back to the waste port after the radiators for slightly better efficiency.

Cooling on Hot Planets

Cooling down to room temperatures (<30°C) on hot planets can be challenging due to the significant temperature difference, which can lead to a decrease in efficiency. For better cooling results, set up multiple air conditioners in a series. Each air conditioner cools the waste of the previous one, until the last unit expels heat into the environment. This prevents efficiency drops due to high temperature differences. Use insulated pipes for the of the middle air conditioners for higher efficiency. As a rule, aim for one air conditioner per every 50°C difference in temperature as this keeps cooling effective on hot planets.

On planet Vulcan, consider using high pressure and/or volume for the last pipe network to store cold from the night for the day. An extra room that you can open at night will also help improve efficiency.

On planet Venus, it is one of the most essential tasks to persevere the unchanging heat of its atmosphere long enough to setup an Air Conditioner cooling stack and the power generation required to reliably run it. Start from the atmospheric gas itself, using it both as the working gas (or the Carbon Dioxide filtered out of it) and as the waste dump (which will convect the waste heat and remain at the same temperature), and circulating it in a closed loop (output lined back into the input) This first Conditioner will be able to produce the gas ~125°C cooler than the atmosphere entirely for the cost of power. Then, add another Conditioner, that would circulate the cooled gas from the previous unit (share some of it using a Pressure Regulator or Pipe Volume Pump), release waste heat into previous loop, and cool it further by another ~125°C before the temperature difference would lower the efficiency below meaningful levels. Repeating the same sequence multiple times will allow you to eventually obtain the Coolant, which can then be used to regulate the temperatures across the entire station. Four sequenced Air Conditioners would be enough to get a slow, but steady cooling for the station interior, and one additional Conditioner can be added to condense the gas into a liquid for fast (and optionally portable) cooling applications.

Heating

Ensuring the temperature of the coolant is higher than the temperature of the gas you are attempting to heat will allow the Air Conditioner Unit to heat the gas being run through the input port. Attaching a Pipe Heater is a quick method of raising the temperature of the coolant in the waste pipe network.

Waste Pipe Network

A connected gas pipe network containing any desired Coolant. The Air Conditioner Unit will draw or expel heat from/to the coolant to adjust the input gas temperature to match the selected output temperature.

NOTE1: You must pressurize the waste pipe with a coolant gas before the unit will operate.

NOTE2: This image is also out of date. An active vent is no longer required. Two passive vents or two pipe cowls will work just fine for example, saving the 100 W of power an active vent uses and other strangeness with pressurizing the intake side of the pipe.

Example A/C Setup Example Advanced A/C Setup

Characteristics

  • It has a manual power switch.
  • It has a door on the face of the unit that hides an IC chip slot and the two pins to connect two devices, via logic on the chip.
  • It consumes 10W of Power per Tick when idle.
  • It consumes 355W of Power per Tick when active.
  • Basically, both speed and true efficiency is best at small temperature differences. For large temperature differences, more aircon units need to be put in series.
  • It has a separate Power Port and Data Port.
  • It has a touchpad that provides manual temperature control.
  • It has a pipe port (labelled "Input") for the gases that will be heated or cooled to the designated temperature.
  • It has a pipe port (labelled "Output") for the gases that have been heated or cooled to the designated temperature.
  • It has a pipe port (labelled "Waste") for gases to or from which heat will be transferred to raise or lower the input gases' temperature.
  • Performance drops significantly if the temperature difference becomes too great. Chaining multiple systems, where each aircon cooling/heating the waste pipe of the previous, seems the best way to reach large temperature differences.
  • Efficiency changes the effective cooling or heating speed. If it is due to decreasing the volume per tick or J per tick, I do not know.

Efficiency is lost if:

  • you want to cool and the waste temp is higher than the input temp (and vice versa)
  • Input temperature is outside optimal working temperature from -50 to 100 C.
  • input temperature at 400°C ~ 33% efficency
  • input temperature at 600°C ~ 10% efficency
  • input temperature at 1000°C ~ 0% efficiency
  • Efficiency drop due to temperature difference between input and waste is not linear. From 0 difference, efficiency ramps down, after goes straight, and finally levels around T diff ~= 100 (asymptote?) reaching 0% efficiency beyond. Treating it linear anyway, roughly speaking, the efficiency drops 1% per unit temperature difference.
  • Efficiency drop due to temperature difference can be negative (>100%), if heat flow is in the working direction, but is low.

NOTE: The information below was left in, in case its still useful. It may not apply to the AC unit in its current form, due to changes in the AC unit. Will require further testing.

    • The formula used appears to be: n x T x R = 10123
      • n = the number of moles of gas processed
      • T = input pipe temperature
      • R = 8.3144
  • Once the amount of processed gas is known, the output temperature can be calculated
    • T2 = T1 - 6000 / (n x H)
      • T2 = output processed gas temperature
      • T1 = input pipe temperature
      • n = number of moles of processed gas, see above
      • H = heat capacity of the gas in J/(mol x K), i.e. for CO2 it's 28.2 J/mol*K

User Interface

An Air Conditioner provides the following user interface:

Name Type Function
Temperature Display Displays the current output temperature setting
+ Touchkey Increase the current output temperature setting by 10°C and by 1°C with the Quantity Modifier key pressed.
- Touchkey Decrease the current output temperature setting by 10°C and by 1°C with the Quantity Modifier key pressed.
Start Touchkey Switches Air Conditioner between idle and active.
On/Off Switch Switches Air Conditioner between turned on or turned off.

Data Network Properties

These are all Data Network properties of this device.

Data Parameters

These are all parameters that can be written with a Logic Writer, Batch Writer, or Integrated Circuit (IC10), and can be read with a Logic Reader, Batch Reader, or Integrated Circuit (IC10).

Click here to see/hide all the data network properties
Parameter Name Data Type Access Value Description
Power Boolean
Read
0 Unpowered Can be read to return if the Air Conditioner is correctly powered or not, set via the power system, return 1 if powered and 0 if not
1 Powered
Open Integer
Read Write
0 Closed Returns whether the Air Conditioner's IC Slot cover is open or closed.
1 Open
Mode Integer
Read Write
0 Idle The mode of the Air Conditioner.
1 Active
Error Boolean
Read
0

1 if device is in error state, otherwise 0
1 Error
Lock Boolean
Read Write
0 Unlocked Disable manual operation of the Air Conditioner.
1 Locked
Setting Integer
Read Write
Target temperature setpoint in kelvin (K).
Maximum Float
Read
Maximum temperature in kelvin (K)
Ratio Float
Read
0.0 to 1.0 Context specific value depending on device, 0 to 1 based ratio
On Boolean
Read Write
0 Off The current state of the Air Conditioner.
1 On
RequiredPower Integer
Read
Idle operating power quantity, does not necessarily include extra demand power
PrefabHash Integer
Read
The hash of the structure
PressureInput Float
Read
The current pressure reading of the Air Conditioner's input
TemperatureInput Float
Read
The current temperature reading of the Air Conditioner's input
RatioOxygenInput Float
Read
0.0 to 1.0 The ratio of Oxygen in Air Conditioner's input
RatioCarbonDioxideInput Float
Read
0.0 to 1.0 The ratio of Carbon Dioxide in Air Conditioner's input
RatioNitrogenInput Float
Read
0.0 to 1.0 The ratio of Nitrogen in Air Conditioner's input
RatioPollutantInput Float
Read
0.0 to 1.0 The ratio of Pollutant in Air Conditioner's input
RatioVolatilesInput Float
Read
0.0 to 1.0 The ratio of Volatiles in Air Conditioner's input
RatioWaterInput Float
Read
0.0 to 1.0 The ratio of Water in Air Conditioner's input
RatioNitrousOxideInput Float
Read
0.0 to 1.0 The ratio of Nitrous Oxide in Air Conditioner's input
TotalMolesInput Float
Read
Returns the total moles of the Air Conditioner's input
PressureOutput Float
Read
The current pressure reading of the Air Conditioner's output
TemperatureOutput Float
Read
The current temperature reading of the Air Conditioner's output
RatioOxygenOutput Float
Read
0.0 to 1.0 The ratio of Oxygen in Air Conditioner's output
RatioCarbonDioxideOutput Float
Read
0.0 to 1.0 The ratio of Carbon Dioxide in Air Conditioner's output
RatioNitrogenOutput Float
Read
0.0 to 1.0 The ratio of Nitrogen in Air Conditioner's output
RatioPollutantOutput Float
Read
0.0 to 1.0 The ratio of Pollutant in Air Conditioner's output
RatioVolatilesOutput Float
Read
0.0 to 1.0 The ratio of Volatiles in Air Conditioner's output
RatioWaterOutput Float
Read
0.0 to 1.0 The ratio of Water in Air Conditioner's output
RatioNitrousOxideOutput Float
Read
0.0 to 1.0 The ratio of Nitrous Oxide in Air Conditioner's output
TotalMolesOutput Float
Read
Returns the total moles of the Air Conditioner's output
PressureOutput2 Float
Read
The current pressure reading of the Air Conditioner's waste output
TemperatureOutput2 Float
Read
The current temperature reading of the Air Conditioner's waste output
RatioOxygenOutput2 Float
Read
0.0 to 1.0 The ratio of Oxygen in Air Conditioner's waste output
RatioCarbonDioxideOutput2 Float
Read
0.0 to 1.0 The ratio of Carbon Dioxide in Air Conditioner's waste output
RatioNitrogenOutput2 Float
Read
0.0 to 1.0 The ratio of Nitrogen in Air Conditioner's waste output
RatioPollutantOutput2 Float
Read
0.0 to 1.0 The ratio of Pollutant in Air Conditioner's waste output
RatioVolatilesOutput2 Float
Read
0.0 to 1.0 The ratio of Volatiles in Air Conditioner's waste output
RatioWaterOutput2 Float
Read
0.0 to 1.0 The ratio of Water in Air Conditioner's waste output
RatioNitrousOxideOutput2 Float
Read
0.0 to 1.0 The ratio of Nitrous Oxide in Air Conditioner's waste output
TotalMolesOutput2 Integer
Read
Returns the total moles of the Air Conditioner's waste output
CombustionInput Boolean
Read
0 or 1 Assess if the atmosphere is on fire. Returns 1 if Air Conditioner's input is on fire, 0 if not.
CombustionOutput Boolean
Read
0 or 1 Assess if the atmosphere is on fire. Returns 1 if Air Conditioner's output is on fire, 0 if not.
CombustionOutput2 Boolean
Read
0 or 1 Assess if the atmosphere is on fire. Returns 1 if Air Conditioner's waste output is on fire, 0 if not.
OperationalTemperatureEfficiency Float
Read
How the input pipe's temperature effects the machines efficiency
TemperatureDifferentialEfficiency Float
Read
How the difference between the input pipe and waste pipe temperatures effect the machines efficiency
PressureEfficiency Float
Read
How the pressure of the input pipe and waste pipe effect the machines efficiency
RatioLiquidNitrogenInput Float
Read
0.0 to 1.0 The ratio of Liquid Nitrogen in Air Conditioner's input
RatioLiquidNitrogenOutput Float
Read
0.0 to 1.0 The ratio of Liquid Nitrogen in Air Conditioner's output
RatioLiquidNitrogenOutput2 Float
Read
0.0 to 1.0 The ratio of Liquid Nitrogen in Air Conditioner's waste output
RatioLiquidOxygenInput Float
Read
0.0 to 1.0 The ratio of Liquid Oxygen in Air Conditioner's input
RatioLiquidOxygenOutput Float
Read
0.0 to 1.0 The ratio of Liquid Oxygen in Air Conditioner's output
RatioLiquidOxygenOutput2 Float
Read
0.0 to 1.0 The ratio of Liquid Oxygen in Air Conditioner's waste output
RatioLiquidVolatilesInput Float
Read
0.0 to 1.0 The ratio of Liquid Volatiles in Air Conditioner's input
RatioLiquidVolatilesOutput Float
Read
0.0 to 1.0 The ratio of Liquid Volatiles in Air Conditioner's output
RatioLiquidVolatilesOutput2 Float
Read
0.0 to 1.0 The ratio of Liquid Volatiles in Air Conditioner's waste output
RatioSteamInput Float
Read
0.0 to 1.0 The ratio of Steam in Air Conditioner's input
RatioSteamOutput Float
Read
0.0 to 1.0 The ratio of Steam in Air Conditioner's output
RatioSteamOutput2 Float
Read
0.0 to 1.0 The ratio of Steam in Air Conditioner's waste output
RatioLiquidCarbonDioxideInput Float
Read
0.0 to 1.0 The ratio of Liquid Carbon Dioxide in Air Conditioner's input
RatioLiquidCarbonDioxideOutput Float
Read
0.0 to 1.0 The ratio of Liquid Carbon Dioxide in Air Conditioner's output
RatioLiquidCarbonDioxideOutput2 Float
Read
0.0 to 1.0 The ratio of Liquid Carbon Dioxide in Air Conditioner's waste output
RatioLiquidPollutantInput Float
Read
0.0 to 1.0 The ratio of Liquid Pollutant in Air Conditioner's input
RatioLiquidPollutantOutput Float
Read
0.0 to 1.0 The ratio of Liquid Pollutant in Air Conditioner's output
RatioLiquidPollutantOutput2 Float
Read
0.0 to 1.0 The ratio of Liquid Pollutant in Air Conditioner's waste output
RatioLiquidNitrousOxideInput Float
Read
0.0 to 1.0 The ratio of Liquid Nitrous Oxide in Air Conditioner's input
RatioLiquidNitrousOxideOutput Float
Read
0.0 to 1.0 The ratio of Liquid Nitrous Oxide in Air Conditioner's output
RatioLiquidNitrousOxideOutput2 Float
Read
0.0 to 1.0 The ratio of Liquid Nitrous Oxide in Air Conditioner's waste output
ReferenceId Integer
Read
Unique Reference Identifier for this object
NameHash Integer
Read
Provides the hash value for the name of the object as a 32 bit integer.


See Also